欢迎来到中国危化品物流网!www.hcls.org.cn
关于征求强制性国家标准《危险货物集装箱港口作业安全规程(征求意见稿)》意见的函
2020-09-24   【打印【关闭】
      各有关单位:
      按照国家标准制修订计划安排,我部组织编制了强制性国家标准、《危险货物集装箱港口作业安全规程(征求意见稿)》(计划编号:20183404-Q-348)现将标准征求意见稿和编制说明送你单位,请研究提出意见,于2020年11月16日前反馈我部。标准征求意见稿和编制说明可在交通运输部网站(http://xxgk.mot.gov.cn/2020/)“通知公告”栏目查阅下载。
      联系人:科技司董丽丽,电话:010-65292100(兼传真)、65292803,通信地址:北京市东城区建国门内大街11号,邮政编码:100736,电子邮箱:donglili@mot.gov.cn。
交通运输部办公厅
2020年9月18日
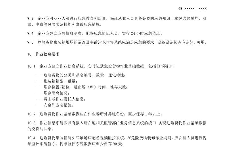
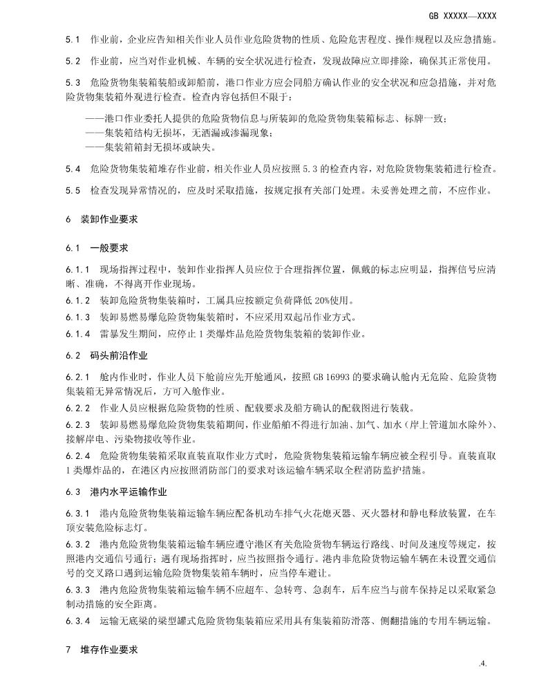
      危险货物集装箱港口作业安全规程(征求意见稿)