欢迎来到中国危化品物流网!www.hcls.org.cn
应急部征求《化工园区安全风险排查治理导则(修订征求意见稿)》意见的函
2023-02-16   【打印【关闭】
      为有效防控化工园区重大安全风险,推动化工园区实现集中布局、集群发展、降低安全风险等级,应急管理部危化监管一司组织起草了《化工园区安全风险排查治理导则(修订征求意见稿)》,现向社会公开征求意见。征求意见截止时间为2023年3月15日。
风险排查治理导则修订必要性
      01、防控化工园区重大安全风险的需要
      化工园区作为化 工产业发展的载体,是现代化工产业发展的未来空间。随着我国化工产业快速发展,化工园区缺乏规划统筹、功能定位不清、 企业入园门槛低、配套水平不高、监管力量不足等问题矛盾日益突显,一些化工园区已经成为风险集聚区。中共中央办公厅、 国务院办公厅《关于全面加强危险化学品安全生产工作的意见》、国务院安委会《全国安全生产专项整治三年行动计划》《全国危险化学品安全风险集中治理方案》等均对深入开展化工园 区安全风险排查,推动安全整治提升提出明确要求。修订《化工园区安全风险排查治理导则(试行)》,是落实党中央、国务院部署,进一步强化化工园区重大安全风险管控的迫切需要。
      02、提高化工园区安全风险排查和整治提升精准性有效性的需要
      近年来,各地区化工园区安全整治提升工作不断深入,针对一些容易引发重特大事故的新情况新问题、一些地区和化工园区对现行导则部分条款理解不一致等问题,结合各地区安全整治提升新经验新做法,2022年出台了《关于印发〈化工园区安全风险评估表〉和〈化工园区安全整治提升“十有两禁” 释义〉的通知》,进一步细化明确了化工园区安全风险排查和整治提升工作要求。修订《化工园区安全风险排查治理导则(试行)》,整合相关文件要求,是进一步提高化工园区安全风险排查治理精准性和整治提升有效性的迫切需要。
      03、提升化工园区本质安全水平的需要
      《“十四五”危险化学品安全生产规划方案》要求,全面实施化工园区安全提质 工程,2025年90%左右的化工园区达到较低安全风险等级。修订《化工园区安全风险排查治理导则(试行)》,是进一步推动化工园区基础设施和安全管理从“有”到“优”,逐步实现集中布局、集群发展、降低安全风险等级总体目标的迫切需要。
风险排查治理导则修订的主要内容
      01、明确了文件名称
      近年来,随着《化工园区建设标 准和认定管理办法(试行)》《化工园区安全整治提升工作方 案》等相关文件相继出台和化工园区安全整治提升日益深入, 化工园区安全风险排查治理相关规定要求日渐完善,拟删除“试行”,将文件名称修改为《化工园区安全风险排查治理导则》。 
      02、修改了文件适用范围
      与现行导则相比,《导则(修订征求意见稿)》明确了适用于已认定公布的化工园区安全风 险排查治理。
      03、修改了直接判定为高安全风险(A级)的条款
      与现行导则相比,《导则(修订征求意见稿)》直接判定为高安全风险(A 级)的条款数量仍为7条,删除1条、新增1条、完善3条。具体为,新增化工园区发生较大及以上生产安全事故条款,修订完善涉及化工园区选址及规划、专业安全监管人员配备等内容条款,删除化工园区未依法认定条款。
      04、明确了安全风险评估和动态调整机制有关要求
      与现行导则相比,《导则(修订征求意见稿)》明确了化工园区和省级层面定期开展安全风险评估,对高或较高风险等级化工园 区限期整改并停止新、改、扩建危险化学品生产项目(安全、环保、节能和智能化改造项目除外),落实动态调整机制等有关要求。
      05、修改了化工园区安全风险排查检查表
      与现行检查表相比,《导则(修订征求意见稿)》检查表由设立、选址及规 划、园区内布局、准入和退出、配套功能设施、一体化安全管理及应急救援等 6大项33项评估内容调整为认定、选址及规划、园区内布局、准入和退出、配套功能设施、安全生产与应急一体化管理等6大项37项评估内容,并对评分细则和分值进行了修改完善。
      1.认定  由原检查表的3项评估内容调整为1项评估内容,分值由15分调整为5分。具体为,将涉及化工园区集中布局、不应有居民居住、符合相关规划要求等内容调整至“选址及规4划”部分,将涉及安全管理机构内容调整至“安全生产与应急一体化管理”部分,完善了化工园区认定手续及审查程序要求。  
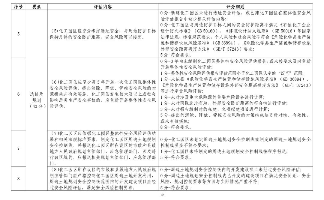
      2.选址及规划  由原检查表的6项评估内容调整为7项评估内容,分值由 30分调整为43分。具体为,增加了园区“四至”范围不明确扣分项,明确了园区内不应有高敏感防护目标、重要防护目标和居民居住,细化了化工园区整体性安全风险评 估相关要求,将化工园区整体性安全风险评估的频率由每5年开展一次调整为每3年开展一次,删除留有适当缓冲带相关要求。
      3.园区内布局  4项评估内容数量不变,分值由20分调整为16分。具体为,修改完善了化工园区内部企业及公辅设施布局等要求,增加了多米诺效应防范措施有效实施相关要求。 
      4.准入和退出  5项评估内容数量不变,分值由25分调整为19分。具体为,完善了化工园区应制定项目安全准入条件、 园区内生产建设项目设计资质及企业人员学历资质背景、企业应建立承包商安全准入和退出制度等要求。 
      5.配套功能设施  由原检查表的7项评估内容调整为9项评估内容,分值由 35分调整为4分。具体为,增加了化工园区公共管廊安全管理制度、封闭化管理核心控制区采用远程探 测在线监测预警、化工安全技能实训基地建设等有关要求。 
      6.安全生产与应急一体化管理  由原检查表的9项评估内容调整为11项评估内容,分值由40分调整为47分。具体为,明确了专业安全监管人员配备具体要求,增加了安全隐患排查治理制度相关要求,细化了消防设施建设等要求。
      7.评分说明  评估内容总分由165分调整为170分,增加了事故扣分分值。化工园区最终评分由评估内容得分折合成百分制后,减去事故扣分分值,计算得出。
风险排查治理导则 全文
      (来源:应急管理部,如有侵权请告知删除)