欢迎来到中国危化品物流网!www.hcls.org.cn
快讯 | 江西吉安市加强危化品道路运输安全监管;G3京台高速徐明高速暂禁止危化品车通行
2022-10-20   【打印【关闭】
吉安市加强危化品道路运输安全监管工作方案
      为全面加强吉安市危化品道路运输监管,有效防范化解危化品道路运输安全风险,压紧压实各方安全责任,按照《江西省人民政府办公厅关于印发江西省加强危化品道路运输安全监管工作方案的通知》(赣府厅字〔2022〕80号)要求,结合我市实际,制定本工作方案。
      一、总体要求
      按照依法监管、源头监管、重点监管、联合监管的工作原则,加强危化品道路运输全过程监管,引导危化品运输车辆优先通行高速公路,强化危化品运输车辆通行管理,强化危化品道路运输智能化监管,加大违法违规行为查处力度,坚决杜绝发生危化品道路运输重特大事故,推动危化品道路运输安全生产形势持续稳定向好,为吉安奋力建设“三区”提供安全保障。
      二、主要工作任务
      (一)强化危化品道路运输源头管理
      各部门要依据法定职责,严格督促企业落实生产、运输、销售等环节的主体责任,重点打击危化品生产、储存、使用和经营企业非法托运行为。各县(市、区)政府要按照“双随机”抽查机制,组织相关部门深入辖区企业,检查安全生产制度落实和运输车辆动态监管工作等情况,及时消除安全隐患,确保货物装载达标、运载工具和容器安全、人员资质合规。
      (二)明确危化品道路运输重点管控路段、重点监管路段、重点监管县(市、区)以及常备通行路线
      1.依据全市饮用水水源保护区、自然保护区、人流密集区等基础信息,确定吉州区赣江大桥路段为重点管控路段。综合考量新干县既是重点化工园区所在地,也是剧毒化学品重点县(市、区),剧毒化学品道路运输繁忙,且运输通行路段穿村过镇多、人口密度大等因素,确定新干北高速路口至大洋洲盐矿的高速连接线和站前路路段为重点管控路段。
      2.依据2022年以来全市危化品运输车辆通行数据,以及近3年危化品运输车辆发生道路交通事故情况,确定G105为普通国省道重点监管路段。
      3.依据化工园区、危险化学品经营储存企业分布情况,确定新干县、峡江县、吉水县、永新县4个县为危化品道路运输重点监管县。
      各地凡出现路网结构、产业发展布局、危化品道路运输实际流量等变化的情形,确需调整重点管控路段、重点监管路段、重点监管县(市、区)及常备通行路线的,由市公安局商市交通运输局后确定。
      (三)分类确定危化品道路通行安全管控措施
      1.重点管控路段安全管控措施
      (1)途经吉州区路段车辆,从吉安北大道、君华大道和吉安南大道绕行。
      (2)途径青原区车辆从新105国道绕行。
      (3)途经吉州区赣江大桥路段车辆,从神岗山大桥、连心桥和G105绕行。
      公安交管部门要会同交通运输部门提前发布限行及绕行线路公告,充分发挥公安交通集成指挥平台的作用,加大危化品运输车辆违反禁限行规定、超速违法行为查处力度,提高现场执法的威慑力。
      2.普通国省道重点监管路段安全监管措施
      普通国省道重点监管路段所在地政府要根据道路状况和安全管理需要,分路段完善危化品运输车辆减速设施和限速标志,在桥梁、隧道以及平交路口、急弯陡坡、互通立交、长上下坡、临水临崖路段和水利堤防、渠堤等路堤结合段增设防疲劳、防追尾、防翻坠等警示提示标志和安全防护设施设备。
      公安交管部门要根据道路流量情况,合理设定限制危化品运输车辆通行的时段,切实防范化解危化品道路运输安全风险。要科学调整勤务部署,突出午间和夜间等重点时段的巡逻管控,严查危化品运输车辆超速、疲劳驾驶、违法停车、不按规定车道行驶等交通安全违法行为,并通过鸣警报、喊话等方式提醒驾驶人谨慎驾驶。
      普通国省道重点监管路段发生拥堵时,公安交管部门要根据辖区路网实际,采取“一地一策”,加强指挥疏导,优先引导危化品运输车辆驶出拥堵路段至安全地带。一旦发生交通事故导致泄漏时,要及时了解危化品种类、危害特性等信息,立即对事故现场周边道路实施临时交通管制措施,疏散周边群众,报告当地政府迅速开展事故现场应急处置工作。在隧道内发生交通事故导致泄漏时,要迅速封闭高速公路隧道入口;对未驶入隧道的车辆,综合采取借道通行、近端绕行、远端分流等措施,最大限度地减少次生灾害的影响。
      3.危化品道路运输重点监管县(市、区)安全监管措施
      重点监管县政府要认真贯彻落实国务院安委会印发的安全生产15条硬措施,督促行业主管部门、企业落实监管责任和主体责任。科学合理划定辖区危化品道路运输禁行和限行路线。属地公安交管、交通运输、应急管理部门要在危化品生产、销售和仓储企业周边道路设置联合检查点,严把出站、出城或上高速关。要网上与网下相结合,动态巡控与定点检查相结合,严管严查危化品运输车辆违法违规行为。
      各县(市、区)政府均应根据本行政区域实际,确定危化品道路运输重点管控路段、重点监管路段,采取相应的安全管控措施,并报市公安局备案。
      4.常备通行路线安全监管措施
      市公安局会同市交通运输局提前发布公告,引导过境危化品运输车辆优先通行高速公路。针对南北往返的危化品运输车辆,引导优先通行沪昆高速樟吉高速、大广高速泰赣段。
      (四)强化危化品道路运输常压容器安全监管
      市市场监管局要依法加强对常压危险货物罐车以及罐体生产企业、检验机构的监督管理。充分利用省级罐体检验信息共享服务平台,督促罐体检验机构按要求及时将检验报告、检验合格证书、检验不合格记录等信息上传至共享服务平台。加大对罐体生产企业、检验机构的监督检查力度,严厉打击生产不合格罐体、出具虚假检验报告等违法违规行为。对于出具虚假检验报告的罐体检验机构,市场监管部门要将相关违法信息上传至国家信用信息公示系统(江西),及时向社会公布,相关管理部门不再采信其罐体检验结果。
      交通运输部门要结合罐车年度审验工作,督促危险货物运输企业将所属罐车委托罐体检验机构进行定期检验,对罐体检验结论为不合格的罐车,应责令危险货物运输企业立即停止使用并在6个月内完成整改;经复检结论仍然为不合格的,应当依法依规更换同类型罐体或者报废。
      (五)充分利用江西省危化品道路运输智能监管
      市交通运输局、市公安局、市市场监管局、市应急管理局、市生态环境局要充分利用江西省危化品运输车辆智能管理平台,对江西省危化品运输车辆智能管理平台分发的安全预警信息,市级各监管部门要建立闭环处置工作机制,及时严查危化品道路运输违法违规行为。
      (六)完善危化品道路运输专用停车场建设
      新干县、峡江县、吉水县、永新县政府要根据危化品生产企业布局、路网结构等要素,科学规划建设至少1个危化品运输车辆专用停车场。高速公路运营单位要在具备条件的服务区根据需求及时增设危化品运输车辆专用停车区,划定专用停车位,完善基本应急处置设施设备,实现危化品运输车辆与普通车辆分开停放。
      (七)完善危化品道路运输防污染设施
      新干县、峡江县、吉水县、永新县政府要组织全面排查本区域县级及以上饮用水水源保护区范围内公路沿线防污染设施,在公路沿线设置实体密封防护栏,修建导流槽、拦截坝、应急池等防环境污染设施,有效防止危化品泄露造成水环境污染。对道路运输危化品泄露导致水库、山塘、水域岸线污染的,各地水利部门要及时报告当地政府和生态环境部门依法处理。
      (八)加强危化品道路运输执法监管
      各地公安、交通运输、应急、市场监管等部门要建立联合执法协作机制,加大对危化品道路运输安全监管执法力度,依法严厉打击各类违法违规行为,有针对性开展危险货物道路运输安全联合执法检查,采取通报曝光、挂牌督办、约谈警示等,推动企业安全管理到位;执法过程中要相互协作,发现非本部门处罚权限的违法违规行为要及时抄告其他有权限的管理部门,该部门及时依法予以处罚;对危化品道路运输违法信息要加大抄报力度,定期将已实施行政处罚的危化品道路运输违法行为抄送至违法企业、车辆所在地监管部门,实现危化品运输违法发生地监管信息与违法行为企业和车辆源头监管部门信息的高效衔接。健全信用联合惩戒工作机制,推动建立企业违法违规行为“黑名单”制度,依法依规实施联合惩戒。
      三、工作要求
      各地各部门要按照“党政同责、一岗双责、齐抓共管、失职追责”和“三管三必须”的要求,切实加强组织领导,密切部门间、区域间协同协作,形成监管合力,高效推进危化品道路运输监管各项工作。各县(市、区)政府要对照本方案要求,结合实际细化危化品道路运输安全管理的任务措施,配套完善政策制度,确保各项工作落地见效。
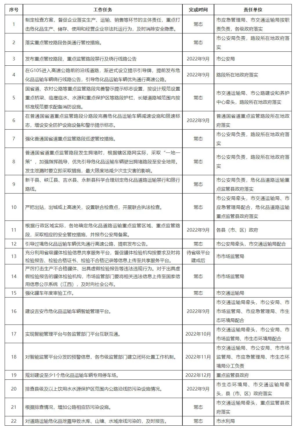
附件:吉安市加强危化品道路运输监管工作方案责任清单
      经江苏省交通运输厅、公安厅批准(苏交高速许字[ 2022 ]00209号),计划于2022年10月24日至2023年10月24日期间,于G3(京台高速公路)K659+650-K664+120处实施徐明高速公路新建江庄枢纽施工,采取半幅通行、半幅封闭施工的管制措施,期间该路段禁止超限车、五轴及以上、危化品车辆通行。施工区域限速 60km/h,施工期间请过往车辆严格遵照交通标志及指示牌通行。
      同时在现状Y203分离式立交桥拆除期间对贾汪互 通峄城互通实施临时中断双向交通管制措施,施工期间给大家带来的不便,敬请社会各界予以谅解和支持。
特此公告!
      (来源:吉安市人民政府、徐州同城会,如有侵权请告知删除)